纳福命理网
弘扬传统文化,破除封建迷信
倡导科学理念,促进社会和谐
紫微斗数免费自助解盘
作下月 月中分界

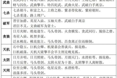
紫微斗数是八字学里面精深的预测系统之一,被誉为“帝王之学”。通过排布命盘,紫微斗数能精准剖析个人的性格特点、命运轨迹、事业发展、感情状况、健康状况以及财运趋势等多个方面,帮助人们了解自身的潜在优势与挑战,进而更好地规划人生。

免费自助解盘是一个简单便捷的方式,通过输入出生时间和地点,系统会自动生成您的命盘,并结合紫微斗数的基本理论进行解读。解盘主要围绕命宫、夫妻宫、事业宫、财帛宫等关键宫位展开,结合命盘中的星曜组合和四化飞星,揭示您的命运特质。例如,它可以帮助您了解事业发展的方向、婚姻感情的稳定性,以及如何在特定运势中做出更明智的选择。

免费自助解盘特别适合初学者和对紫微斗数感兴趣的人。通过这种方式,您不仅可以对自身的命盘有初步的认识,还能深入体验传统命理学的智慧。如果想进一步挖掘命盘深层信息,可以结合专业紫微斗数书籍或咨询专家,获得更详尽的指导和建议。

最新文章

2025年10月
12
农历 八月廿一
乙巳年【蛇年】
丙戌月 甲寅日

最新更新

2019年猪宝宝取名的宜忌偏旁你都知道吗?姓名

2018年农历十一月十三日出生的男宝宝取什么名字好?姓名

2022年2月27日出生的男孩命好吗?男孩五行起名姓名

2019年3月27号出生的女宝宝五行缺火要怎么起名字姓名

2019年出生的蓬姓男宝宝该如何起名,宜用什么字。姓名

处暑出生的女孩起名诗经用字,女宝宝名字大全免费姓名

2019年4月16号酉时出生的女孩起什么名字最佳姓名

2019年11月20号出生的男宝宝五行缺火取名注意事项姓名

2019年4月4号巳时出生的男孩起名时要注意什么姓名

八字算命
八字合婚
八字取名
民间算命

指纹算命

手相查询

痣相图解

生男生女

眼皮跳测吉凶

喷嚏预测

占卜抽签
快速算命
配对
配对
配对
配对
查询
生日密码