纳福命理网
弘扬传统文化,破除封建迷信
倡导科学理念,促进社会和谐

五行穿衣2022年7月31日(2021年五行穿衣服7月30日)

时间 : 2025-04-06   | 最后更新:2025-10-14 作者:纳福命理网



✨五行穿搭大法来啦!7月31日穿搭攻略,让你从"土狗"变"锦鲤"✨

哈喽各位五行穿搭狂魔们!今天本玄学穿搭博主掐指一算,发现7月31日是个自带"好运buff"的神奇日子!想知道怎么穿才能让爱情事业双丰收?钱包鼓到爆炸?赶紧搬好小板凳,本锦鲤这就把2022年7月31日的五行穿搭天机泄露给你们!

🎉🎉
公历:2022年7月31日 星期日
农历:七月初三
星座:霸道总裁狮子座
今日吉数:8/16/24
五行:戊戌土
天干地支:壬寅年 丁未月 乙酉日
冲煞:冲兔🐰煞东
财神方位:正南方

五行穿衣2022年7月31日(2021年五行穿衣服7月30日)

🌈🌈
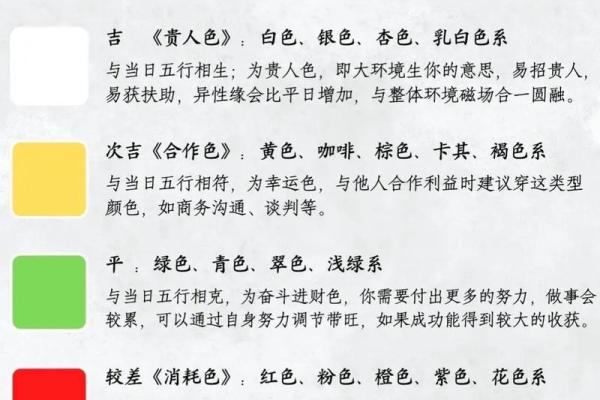
🔥大吉色:焦糖棕/姜黄色
🍒次吉色:车厘子红/香芋紫
💔慎用色:牛油果绿
⚠️禁用色:冷白/银白

💘💘
❤️爱情运势:❤️❤️❤️❤️❤️
💰财运指数:💸💸💸
💼事业运程:📈📈📈
🏥健康预警:🤒

🐰🐰
⚠️今日相冲:兔
✅宜:相亲/表白/跳槽
❌忌:剪头发/买基金
💡保命建议:属龙的宝子随身带支红色钢笔,关键时刻能挡小人

👗👗
🎽上衣:焦糖色V领针织
👖下装:卡其色阔腿裤
👠鞋包:酒红玛丽珍鞋+琥珀色托特包
💎饰品:虎眼石手链+黄金转运珠

🚫🚫
1️⃣别穿白色蕾丝内衣
2️⃣约会别喷柑橘调香水
3️⃣手机别用绿色壳
4️⃣下午3-5点别喝冰美式

🎁🎁
早上出门前,对着镜子说三遍:"我超会穿,今天必赚!"

五行穿衣2022年7月31日(2021年五行穿衣服7月30日)

💌💌
愿你今天穿得像个土豪,活得像个锦鲤,赚得盆满钵满,爱得甜甜蜜蜜!记得晚上八点朝着东南方拍张自拍发朋友圈,说不定明天就有人请你喝秋天的第一杯奶茶哦~🍵

上篇2022年4月1日五行穿衣指南(2021.4.1日五行穿衣) 2025年4月17日每日五行穿衣下篇

最新文章

2025年10月
14
农历 八月廿三
乙巳年【蛇年】
丙戌月 丙辰日

最新更新

2019年6月20号出生的男宝宝五行缺火要怎么起名字姓名

土命姓吴起什么名字好,有什么好名字推荐?姓名

2019年5月10号出生的女宝宝五行缺土要怎么起名字姓名

2022女孩姓名有诗意的名字取名字大全女孩姓名

2021年腊月十七出生五行缺火的女宝宝干净美好的名字精选姓名

2018年大年三十(除夕)出生的宝宝怎么取名好听?孩子阴气重?姓名

女宝宝姓李取名推荐,优秀内涵的名字女生姓名

2019年六月出生的女孩起什么名字好听,禁用什么字姓名

傍晚六点出生的属羊男孩如何起名,宜用什么字姓名

民间算命

指纹算命

手相查询

痣相图解

生男生女

眼皮跳测吉凶

喷嚏预测

配对
配对
配对
配对
查询
生日密码