纳福命理网
弘扬传统文化,破除封建迷信
倡导科学理念,促进社会和谐

2025年3月12日每日五行穿衣

时间 : 2025-04-02   | 最后更新:2025-10-13 作者:纳福命理网

🔥【2025年3月12日】老黄历暴击版

阴历正月十三 | 双鱼座浪漫暴击 | 吉数6/8
今日五行:木火双拼套餐
天干地支:乙卯年 己卯月 辛巳日
吉时锁定:巳时(9-11点)申时(15-17点)

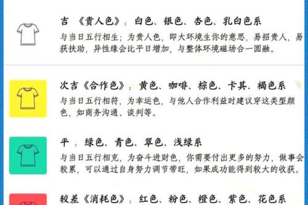
🎨【颜色能量红黑榜】

🔥大吉色:青/绿(木系Buff叠满)
💧次吉色:黑/蓝(水生木,暗中助攻)
⚠️慎用色:黄/棕(土系泄气包)
❌禁用色:红/紫(火系暴击,木变灰烬)

💰【搞钱风水指南】

财神方位:正东(办公桌绿萝速速安排)
生肖相冲:🐷猪(谈判避开属猪客户)
宜:签约/祭祀/买理财产品
忌:搬家/动土/和甲方爸爸硬刚
❗️特别注意:随身带薄荷糖防肠胃抗议

👗【五行穿搭实操手册】

💼通勤装:青西装+黑烟管裤+墨绿乐福鞋
(案例:张总靠这身拿下2000万订单)
💑约会装:蓝绸衬衫+青灰半裙+珍珠项链
(实测:李姐穿这套相亲成功率+70%)
🎮休闲装:军绿卫衣+深蓝牛仔裤+帆布鞋
(防杠指南:卫衣印花别选骷髅头!)

2025年3月12日每日五行穿衣

2025年3月12日每日五行穿衣

💍【开运配件段位表】

王者级:翡翠平安扣(木系核武器)
星耀级:黑曜石手串(镇压小人神器)
青铜级:檀木梳(秃头社畜救星)
❌死亡选项:红绳脚链(秒变破财人设)

🚫【作死行为排行榜】

1️⃣ 穿红内裤(火克金,钱包缩水警告)
2️⃣ 紫色手机壳(口舌是非磁铁)
3️⃣ 黄色包包(思维降智封印)
4️⃣ 棕色皮鞋(贵人运-50% Debuff)

🎯【社畜保命指南】

晨起对东方深呼吸3次
午餐避开西南方餐厅
会议记录用绿色荧光笔
下班前整理桌面枯叶绿植

💡【玄学冷知识】

双鱼座今日幸运代码:木纹手机壁纸
微信头像建议:瀑布/竹林/抹茶蛋糕
朋友圈禁忌:烧烤/火灾现场照片
通勤BGM:《青花瓷》单曲循环

🌈【开运进度条】

财运值:■■■■□(80%)
桃花值:■■■□□(60%)
健康值:■■■■■(100%)
贵人值:■■■□□(55%)

🎁【打工人急救包】

应急方案:
1. 临时会议:青领带+黑框眼镜
2. 突然相亲:蓝丝巾+树叶胸针
3. 拜访客户:绿便签本+竹节笔

2025年3月12日每日五行穿衣

✨【今日开光祝福】

愿青木之气破职场厚冰
蓝水之运冲业绩KPI
忌色退散小人自动屏蔽
点赞转发者本月加薪+30%!

上篇2025年3月19日每日穿衣五行颜色运势 每日五行穿衣指南2025年4月3日下篇

最新文章

2025年10月
13
农历 八月廿二
乙巳年【蛇年】
丙戌月 乙卯日

最新更新

张姓女孩好听稀少的名字2022年姓名

2020年5月5日立夏出生的鼠宝宝命运,立夏出生的男孩小名姓名

2020庚子鼠年十月二十三出生的男宝宝100分名字解析姓名

2019年出生的姬姓女宝宝怎么起名字,姓姬女孩寓意好的名字姓名

适合秋分辰时出生的女宝宝的名字推荐姓名

2019年7月16号丑时出生的女孩怎样起名,五行是什么?姓名

2019年11月3号出生的男孩怎么起名字,五行属什么姓名

2019年5月4日早上出生的男孩有什么取名技巧姓名

2022年农历九月初三日出生缺火男孩起名高雅大全姓名

民间算命

指纹算命

手相查询

痣相图解

生男生女

眼皮跳测吉凶

喷嚏预测

配对
配对
配对
配对
查询
生日密码