纳福命理网
弘扬传统文化,破除封建迷信
倡导科学理念,促进社会和谐

2025年4月15日穿衣五行

时间 : 2025-03-31   | 最后更新:2025-10-11 作者:纳福命理网

2025年4月15日|五行穿衣指南

阴历三月十八
今日星座:白羊座(尾巴带火)
吉日吉数:6、8(自带锦鲤体质)
今日五行:木(疯狂生长模式)
天干地支:乙巳年 庚辰月 甲寅日

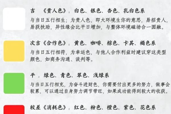
颜色能量场|穿对颜色=开挂

🔥大吉色:
青绿/翠绿(自带光合作用Buff)

💧次吉色:
黑/深蓝(行走的移动水库)

⚠️慎用色:
土黄/咖啡(秒变泥菩萨过江)

❌禁用色:
白/金(自带反甲伤财运)

今日玄学GPS导航

💰财神方位:东南(记得把钱包口对准这个方向)
🐶生肖相冲:狗(别惹二哈,容易拆家)
✅宜:签约/搬家/表白(成功率+50%)
🚫忌:动土/剪发/吵架(容易触发隐藏BUG)

2025年4月15日穿衣五行

穿搭急救包|附真人案例

💃🏻正确示范:
青绿衬衫+深蓝阔腿裤
木纹手表+绿幽灵手链
(隔壁王姐穿这套谈成300万订单)
💥作死案例:
全白西装+金链子
(张总这样穿当天被鸽了5个客户)

2025年4月15日穿衣五行

开运小机关

  • 💍饰品:绿檀木珠绕三圈(防小人结界)
  • 👜配件:墨绿色钱包(财气黑洞模式)
  • 👃香氛:雪松调(专克职场绿茶)

保命提醒

‼️别穿破洞裤(漏财警告)
‼️拒绝荧光色(闪瞎月老眼)
‼️避开铆钉元素(自带反伤刺甲)

2025年4月15日穿衣五行

今日毒鸡汤

穿对五行色可能不会暴富
但穿错绝对会被现实暴击
毕竟连财神都嫌你配色辣眼睛
还有什么好运敢靠近?

收工祝福

愿你今日:
青衫不湿仍遇贵人
绿意盎然自带财路
就算偶遇前任
也是TA后悔到捶墙!

上篇2025年3月7日五行穿衣指南 2025年4月16五行穿衣分享查询下篇

最新文章

2025年10月
11
农历 八月二十
乙巳年【蛇年】
丙戌月 癸丑日

最新更新

猪宝宝女孩起名大全推荐姓名

2022年2月4日生的女孩取名字,五行缺什么?姓名

2022壬寅年芒种节气出生的五行缺火男孩名字精选姓名

2022年五行缺火女孩好听好寓意取名精选姓名

2022年廿八午时出生的新生儿取名参考,让人惊艳的名字姓名

2019年4月8号申时出生的女孩生辰八字五行是什么?要怎么取名?姓名

2019年4月2号巳时出生的男孩应该起什么样的名字姓名

2019年6月18号出生的男宝宝五行缺金要怎么起名字姓名

2019年九月十九出生的双胞胎女孩起名禁用什么字,五行属什么姓名

民间算命

指纹算命

手相查询

痣相图解

生男生女

眼皮跳测吉凶

喷嚏预测

配对
配对
配对
配对
查询
生日密码